2021年成人高等教育运动训练专业招生教学点名单的公示
发布时间:2021-07-27 11:56:24    来源:中国运动文化教育网

最新头图 全体育教育.jpg

2021年成人高等教育运动训练专业

招生教学点名单的公示

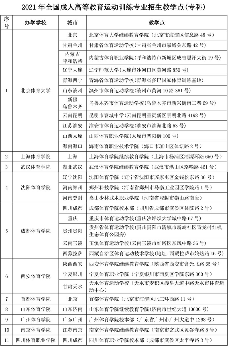
根据《2021年全国成人高等教育运动训练专业招生管理办法》(体科字〔2021〕119号)(简称《管理办法》)有关规定,经审核,共29个专科教学点、32个本科教学点符合《管理办法》要求,现将名单公示如下:

专科培训点.jpg


体育总局科教司

2021年7月27日

(来源:国家体育总局)